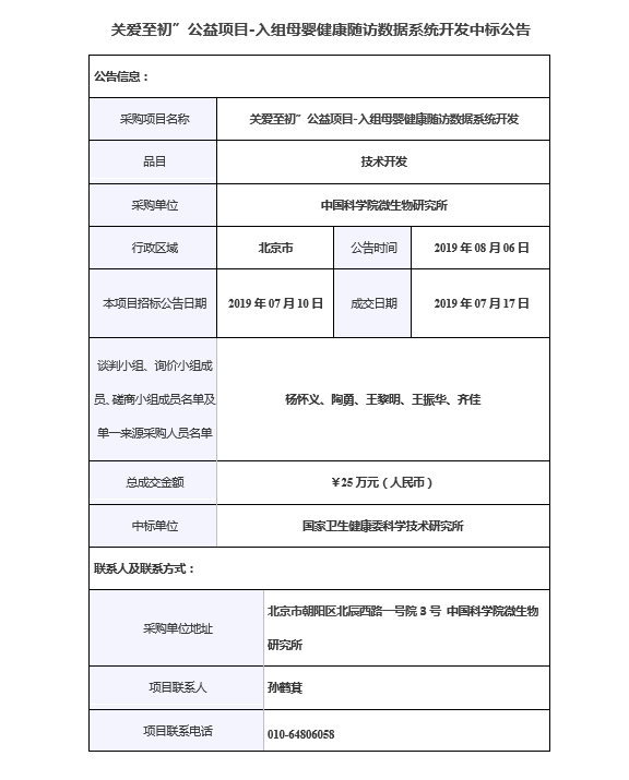
“关爱至初”公益项目-入组母婴健康随访数据系统开发中标公告

发布时间:2019-08-07

附件下载: