北京时间2021年7月15日晚23时,《自然—免疫学》在线发表一项新研究,中国科学院微生物研究所高福院士、戴连攀研究员、严景华研究员等基于结构生物学“设计”的一款新型保护性寨卡疫苗,为抗疫“武器库”再添利器。
在这篇题为“通过免疫优势转换消除登革感染增强的保护性寨卡疫苗”的论文中,作者提出了消除登革ADE的保护性寨卡疫苗新策略。

众所周知,寨卡病毒最臭名昭著的影响是导致婴儿小头症,以及其他不可逆的新生儿严重出生缺陷。不止如此,它还会与另一种由蚊虫传播的疾病——登革病毒感染诱导交叉反应的抗体响应,增加登革病毒感染的严重程度,甚至对人产生致命威胁。
新疫苗“一箭双雕”,既能防止寨卡病毒侵袭胎体,又能切断寨卡预存抗体对登革病毒感染的严重抗体依赖增强(ADE)效应。“这项研究针对长期存在的问题提出了一个漂亮的解决方案。”一名审稿人评价。
疫苗困境
寨卡病毒主要通过埃及伊蚊传播,最早于1947年在乌干达寨卡森林的猴子身上分离。2015至2016年,寨卡疫情成为国际公共卫生紧急事件。据世卫组织(WHO)统计,全球已有86个国家和地区暴发寨卡疫情。
通常情况下,寨卡病毒感染人类,只引起低热、斑丘疹、关节疼痛、结膜炎等症状;但其感染孕妇可能使出生婴儿患有小头症和其他不可逆的出生缺陷。
WHO认为,要应对未来的疫情,开发疫苗是一项首要重点。然而,至今为止,尚无相关疫苗获批。其中原因与寨卡病毒和登革病毒之间的“跨种”ADE效应不无关系。在这种情况下,抗体不会“中和”病毒,使其失去感染细胞的能力;而是发挥相反的作用,协助病毒进入靶细胞,提高感染率。“寨卡病毒与登革病毒都是黄病毒属,其抗原性接近,属一个超血清家族。”论文第一作者兼通讯作者戴连攀向《中国科学报》解释,去年8月发表于《科学》的一项人群队列研究就发现,既往的寨卡病毒感染能够显著增加后续登革病毒感染的严重程度,证明寨卡预存抗体对登革病毒感染有严重的ADE风险。
寨卡、登革血清型之间的ADE是疫苗研制亟需解决的焦点安全问题,特别是这两类病毒可由相同的媒介——埃及伊蚊传播,且流行区域重叠,更导致了疫苗研发的困难。
对此,高福等在文中表示,理想的寨卡疫苗应该具备3个特点:1)预防寨卡病毒的母婴传播;2)预防由于寨卡病毒感染引起的登革ADE;3)预防由于寨卡疫苗免疫导致的登革ADE。然而,目前,全球进入临床阶段的寨卡疫苗在设计上都没有避免潜在的登革ADE风险。
“剪”得断,“理”不乱
解决寨卡疫苗研制的安全问题,就需要找到连接寨卡与登革病毒之间的“跨种”ADE效应的“纽带”,并剪断它。
以往研究表明,寨卡或登革病毒引起ADE效应的交叉抗体,主要靶向的是病毒表面结构蛋白prM和E蛋白的融合肽(FL)这一保守区域。通过两种方式——在FL表位引入突变,或构建E蛋白二聚体遮蔽FL表位,都能显著降低寨卡疫苗对登革病毒感染的ADE。“但在小鼠模型上,这两种疫苗方式都不能产生足够的保护性免疫应答,完全阻断寨卡病毒母婴垂直传播。”戴连攀说,鉴于寨卡病毒感染孕妇对新生儿潜在的长期严重后果,能诱导母婴清除性免疫应答的寨卡疫苗尤为重要。
如何才能“干掉”FL表位这个保守派,同时又能隔断寨卡病毒母婴传播呢?
为了解决这一问题,高福团队从2016年起便开展针对寨卡病毒的研究,解析出寨卡病毒保护性免疫原E蛋白的晶体结构——E蛋白在黄病毒表面就如同钥匙一样帮助病毒打开宿主细胞的大门,他们还分离到了一系列靶向E蛋白不同结构域的中和/保护抗体,解析了靶向FL表位的代表性ADE抗体的结构基础。这些研究为理性设计消除ADE的寨卡疫苗提供了重要的指导。
在新研究中,作者采取了一种“抗体指导疫苗设计”的反向疫苗学策略。基于ADE抗体结合FL的结构基础(图1),对寨卡免疫原E蛋白进行理性改造,其目的是既消除FL表位,又能维持其他中和抗体表位的完整。
他们通过同源替换的方法,将寨卡E蛋白的FL,替换成黄病毒属中进化关系最远的昆虫特异性黄病毒的同源序列,从而改变了FL表位上结合ADE抗体的3个关键氨基酸。
随后,他们进一步通过一系列中和保护性抗体和ADE抗体,对改造后的E蛋白抗原进行正向和负向筛选,获得同时满足FL表位消除和中和表位维持的构建。其中两种设计MutB和MutC被制备成黑猩猩腺病毒载体(AdC7)疫苗进行评估。

图1. 基于靶向FL表位的ADE抗体结构指导抗原理性设计
其结果是“一箭双雕”。一方面,MutB/C疫苗一次免疫可产生清除性的免疫应答, 完全保护小鼠抵御寨卡病毒攻毒, 在病毒感染的所有靶组织中都检测不到病毒载量。此外,在孕鼠感染模型中显示疫苗完全阻断寨卡病毒的母婴传播,在胎鼠的鼠脑和胎盘中都检测不到病毒载量(图2)。

图2. MutB/C疫苗阻断寨卡病毒的母婴传播
另一方面,研究者进一步通过体外和体内试验验证MutB/C对登革病毒感染的ADE发现,这两种疫苗免疫血清完全消除了对四种血清型登革病毒的ADE;血清过继试验证实MutB/C疫苗免疫血清不会引起登革病毒感染的ADE,而野生型构建(WT)则引起会加快动物的死亡和病症加重(图3)。“这是一项非常好的研究,基于结构的抗原设计被用于解决寨卡疫苗中的ADE问题。”一名审稿人在评议中说,寨卡病病毒FL表位被节肢动物特异性序列取代,既保持了抗原的构象和免疫原性,又避免了FL特异性抗体的结合。

图3. MutB/C疫苗消除了对登革病毒感染的体外和体内AD
充实抗疫“武器库”
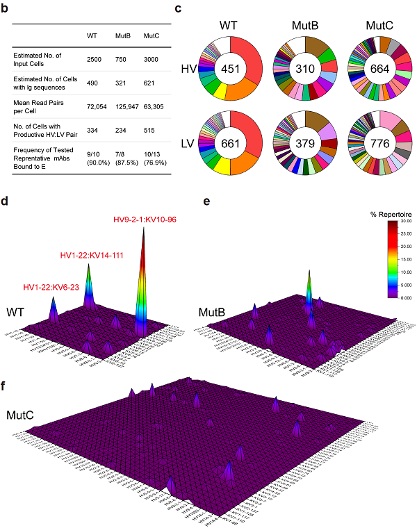
研究者并未就此止步。知其然还要知其所以然,他们进一步探究了改造后疫苗MutB/C消除ADE的免疫学基础。通过B细胞受体(BCR)的单细胞测序方法,他们分析了免疫后小鼠淋巴结的抗原特异性BCR的特性。结果显示,野生型疫苗激发的体液免疫存在明显的免疫优势情况,60%以上的BCR使用3组胚系基因。而MutB/C打破了原有的免疫优势,使抗原特异性BCR使用的胚系基因呈分散式分布(图4)。
研究者又以抗体IgG的形式合成了各免疫组中代表性的优势抗体。研究发现,野生型疫苗诱导的优势抗体都靶向FL表位,且对四种血清型的登革病毒存在交叉结合和显著的ADE。而MutB/C疫苗诱导的优势抗体几乎不结合各血清型登革病毒,且无ADE。
有趣的是,作者表示,通过对现有报道不同来源黄病毒FL表位小鼠单抗的比较发现,这些抗体都使用了和新研究中报道的野生型疫苗激发出的抗体几乎同样的胚系基因。这提示,黄病毒FL表位的ADE抗体可能共用着少数几个相似胚系基因。

图4. MutB/C疫苗转换了由ADE抗体占据的免疫优势
研究者们最后解析了其中一个抗原改造E蛋白MutC结合中和抗体的分子基础,发现MutC仍然能够通过新的作用力维持E蛋白的二聚体结构,这对于激活有效中和抗体非常重要。此外,改造后的FL氨基酸产生对ADE抗体的位阻和电荷排斥,因此揭示了MutC不诱导ADE抗体产生的结构基础。
新研究将有助充实我国抗疫“武器库”。正如另一位审稿人所说:“这项研究针对该领域长期存在的问题提出了一个漂亮的解决方案。合理设计出一种改进的寨卡病毒免疫原,消除ADE是开发有效寨卡疫苗的重要一步。”
高福等在文中也指出,本项研究通过小鼠模型为疫苗未来进行临床试验提供了免疫学趋势,也为面向疫苗的蛋白质设计提供新的见解。理性设计消除ADE的新型寨卡疫苗将指导寨卡疫苗未来在临床使用。
中国科学院微生物研究所高福院士、戴连攀研究员和严景华研究员为该论文的共同通讯作者。戴连攀研究员、海南医学院徐坤博士和中国科学院北京生命科学研究院博士生李金和为论文并列第一作者。海南医学院夏乾峰教授等给予了重要帮助。
相关论文信息:
https://doi.org/10.1038/s41590-021-00966-6
附件下载: