细菌性脑膜炎是好发于儿童群体的一种神经系统感染性疾病,发病过程伴随着脑脊液中的细胞种类和数量增多,因此脑脊液细胞学检验是临床诊断细菌性脑膜炎病情发展的重要指标。但目前对脑脊液细胞异质性的认识还不清楚,分析脑脊液中免疫细胞群体结构的动态变化,对阐明机体免疫细胞参与神经免疫具有重要的研究意义。
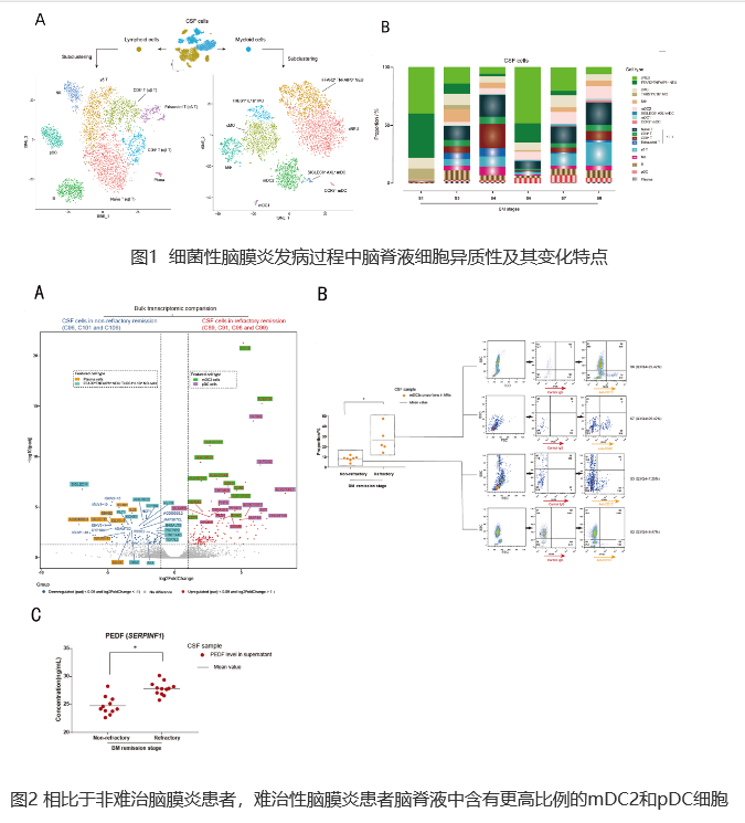
微生物所温廷益研究组与北京儿童医院感染内科合作,广泛收集了处于细菌性脑膜炎不同发病阶段患者的脑脊液样品,利用单细胞转录本测序技术(Single-cell RNA-sequencing ,scRNA-seq),在脑脊液细胞中鉴定到多种免疫细胞类型,分析了在急性期、缓解期和正常期内的细胞群体结构变化特点,首次发现了一种新的中性粒细胞亚型FFAR2+TNFAIP6+ NEUs和一种新的单核细胞亚型THBS1+IL1B+ MOs,其数量变化特点与炎症反应强度呈正相关(图1)。针对当前临床细菌性脑膜炎患者中出现越来越多的难治型病例,阐明了非难治型和难治型患者之间脑脊液细胞群体组成结构的差异性,即难治型患者随着患病时间的延长,脑脊液细胞群体组成结构也随之发生变化,其中以Ⅱ型髓样树突状细胞(Type-Ⅱ myeloid dendritic cells,mDC2s)和浆细胞样树突状细胞(Plasmacytoid dendritic cells,pDCs)的比例明显升高为主要特征。以上结果揭示了急性神经系统感染过程中脑脊液细胞的异质性及其变化规律,为今后细菌性脑膜炎,尤其是难治型细菌性脑膜炎的治疗,提供了一种新的参考策略。
相关研究已发表于Frontiers in Immunology期刊,题为“High-throughput sequencing unravels the cell heterogeneity of cerebrospinal fluid in the bacterial meningitis of children”,微生物所博士研究生肖海涵和北京儿童医院感染内科主治医师肖海鹃为共同第一作者,温廷益研究员和北京儿童医院感染内科刘钢主任医师为共同通讯作者。

以上研究得到了中国科学院战略性先导专项A(鸿鹄专项,XDA17010503)等基金的资助。
文章链接:https://www.frontiersin.org/articles/10.3389/fimmu.2022.872832/full。
附件下载: