肿瘤细胞的代谢重编程已成为多种癌症细胞的重要代谢特征,肿瘤细胞通过对不同代谢途径的调节大量合成其增殖所必须的物质,使其更适宜于在恶劣的微环境中实现快速增殖。氨基酸是细胞生长的基本营养物质,已有研究发现谷氨酰胺、丝氨酸、甘氨酸、脯氨酸和天冬氨酸的代谢调节参与肿瘤细胞增殖,揭示氨基酸代谢在肿瘤细胞中的代谢调节机制,对癌症治疗和药物设计具有重要的研究意义。
温廷益研究组前期鉴定了人膀胱癌干细胞一条新的干性维持通路—KMT1A-GATA3-STAT3,揭示了该通路促进膀胱癌干细胞自我更新的机制(Clinical Cancer Research, 2017, 23(21), 6673-6685)。
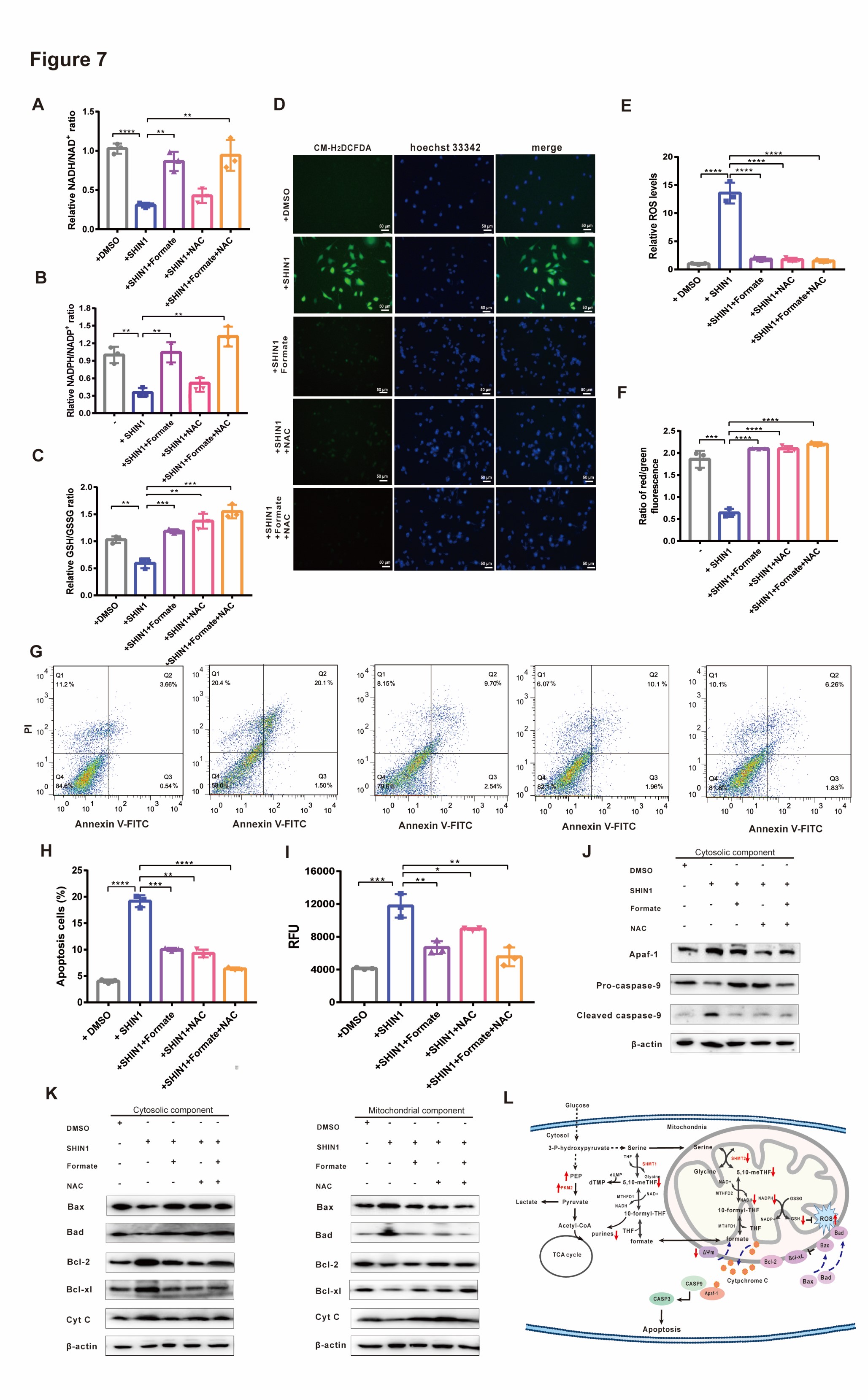
在此基础上,研究组继续对膀胱癌细胞中线粒体编码的丝氨酸羟甲基转移酶SHMT2的功能进行深入研究。利用CRISPR/Cas9技术敲除了SHMT2基因,发现其缺失抑制了细胞的增殖、迁移和侵袭能力,同时代谢组学分析发现胞内嘌呤和一碳单位的含量明显降低,ATP合成减少,DNA复制受到抑制,导致细胞周期延迟。同时发现添加一碳单位的供体甲酸盐,能够恢复SHMT2缺失对细胞所产生的影响,表明SHMT2介导的一碳单位对膀胱细胞增殖是必不可少的,也进一步证明了SHMT2通过维持氧化还原稳态来支持膀胱癌细胞的增殖。SHMT2缺失降低NADH/NAD、NADPH/NADP和GSH/GSSG的比值,促进细胞内活性氧(ROS)的积累,导致线粒体膜电位的丢失、细胞色素c的释放、Bcl-2家族蛋白的易位和caspase-3的激活。
研究结果揭示了SHMT2缺失诱导ROS依赖的线粒体介导的细胞凋亡的重要机制(图1),有助于深入了解丝氨酸代谢和细胞凋亡之间的联系,并为膀胱癌治疗和药物设计提供了一个新的靶标。以SHMT2为靶标,通过筛选不同的小分子抑制剂,获得了一个具有一定抑制效果的新型小分子抑制剂,已获得授权专利1项(ZL201911058182.7)。
上述研究结果已发表于Cancer Gene Therapy期刊,题为“SHMT2 promotes cell viability and inhibits ROS-dependent, mitochondrial-mediated apoptosis via the intrinsic signaling pathway in bladder cancer cells”,张芸副研究员为第一作者,温廷益研究员为通讯作者。

图1 SHMT2抑制通过ROS依赖的线粒体介导的信号通路诱导膀胱癌细胞凋亡
针对肿瘤细胞的谷氨酰胺代谢特征,研究组提出了一种靶向谷氨酰胺代谢增强ROS抗癌效果的策略,并开发了一种新的化学动力学治疗(chemodynamic therapy, CDT)纳米粒子(ZIF(Fe)&CB NPs),该纳米粒子具有显著增强的癌细胞毒性和肿瘤抑制效果。以乳腺癌作为研究对象,通过转录组学分析,确定了不同亚型乳腺癌的预测性生物标志物,选择谷氨酰胺酶(GLS1)抑制剂CB-839作为阻断基底型乳腺癌谷氨酰胺酶代谢的候选药物。
利用仿生矿化方法制备了铁掺杂的基于ZIF的纳米粒子(ZIF(Fe) NPs),进一步将CB-839装载到ZIF(Fe) NPs中,制备获得了增强型CDT多功能纳米粒子ZIF(Fe)&CB NPs,其能够将Fe2+和CB-839同步递送至肿瘤部位。Fe2+介导的芬顿反应(Fenton reaction),将肿瘤细胞内过氧化氢(H2O2)转换成羟基自由基(·OH), 导致胞内产生氧化应激效应;CB-839抑制肿瘤细胞的谷氨酰胺分解代谢,一方面减少了细胞内的抗氧化剂(谷胱甘肽、牛磺酸)的合成,增强Fe2+引起的胞内氧化应激效应;另一方面降低了核苷酸、氨基酸、脂质等的合成,导致DNA损伤修复和细胞生长增殖所需代谢物的供给不足,从而增强了CDT的细胞杀伤作用。
体内肿瘤抑制实验进一步证实ZIF(Fe)&CB NPs增强的抗癌性能和良好的生物相容性,为基于ROS的抗癌纳米药物的开发和改进提供了一个有效策略。
上述研究已申请专利1项,相关结果以“Zeolitic imidazolate framework-based nanoparticles for the cascade enhancement of cancer chemodynamic therapy by targeting glutamine metabolism”为题目,发表于Nanoscale期刊,博士研究生菅慧为第一作者,温廷益研究员和张芸副研究员为共同通讯作者。

图2.化学动力学治疗纳米粒子(ZIF(Fe)&CB NPs) 的制备和抗癌作用机制示意图
以上研究得到了中国科学院战略性先导专项A(鸿鹄专项,XDA17010503)中国科学院绿色过程制造创新研究院(IAGM-2019-A02)和国家自然科学基金面上项目(32071460)资助。
文章链接:https://doi.org/10.1038/s41417-022-00470-5
文章链接:https://pubs.rsc.org/en/Content/ArticleLanding/2022/NR/D2NR01736A
附件下载: