近日,中科院微生物所王军研究员团队利用已建立的肠道病毒组的研究方法(Cao et al, Medicine in Microecology, 2020, 4:100012)结合Nanopore三代测序技术,与解放军总医院第五医学中心杨鹏辉主任合作,首次解析了新冠肺炎(COVID-19)患者的肠道病毒组(Virome)的动态变化,并以小鼠为模型对其中的机制进行解释。该项工作以“Integrated Gut Virome and Bacteriome Dynamics in COVID-19 Patients”为题发表在Gut Microbes期刊中。
新型冠状病毒(SARS-CoV-2)引起的新冠肺炎疫情持续流行。根据世界卫生组织(WHO)统计,截止2021年3月,全球已有超过1亿COVID-19病例,死亡病例高达260多万。虽然COVID-19患者主要表现为呼吸系统的感染,引发呼吸系统的症状,甚至呼吸衰竭,但是该病毒也常常影响消化系统,尤其是肠道。值得注意的是,新冠病毒感染后COVID-19患者消化系统的症状先于呼吸系统,主要表现为腹泻。
已有研究表明新冠肺炎患者中肠道菌群存在着不同程度的肠道生态失衡,并且这种变化可以作为COVID-19疾病的诊断和治疗的生物标记物。肠道病毒作为肠道微生物的重要组成部分,已有证据表明其与炎症性肠道疾病密切相关,但是,对于COVID-19患者的肠道病毒变化,以及它们与SARS-CoV-2感染之间的关系现在仍不清楚。
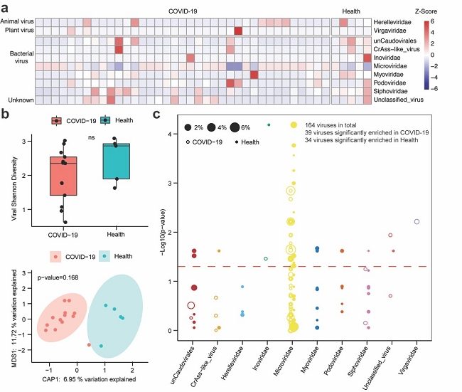
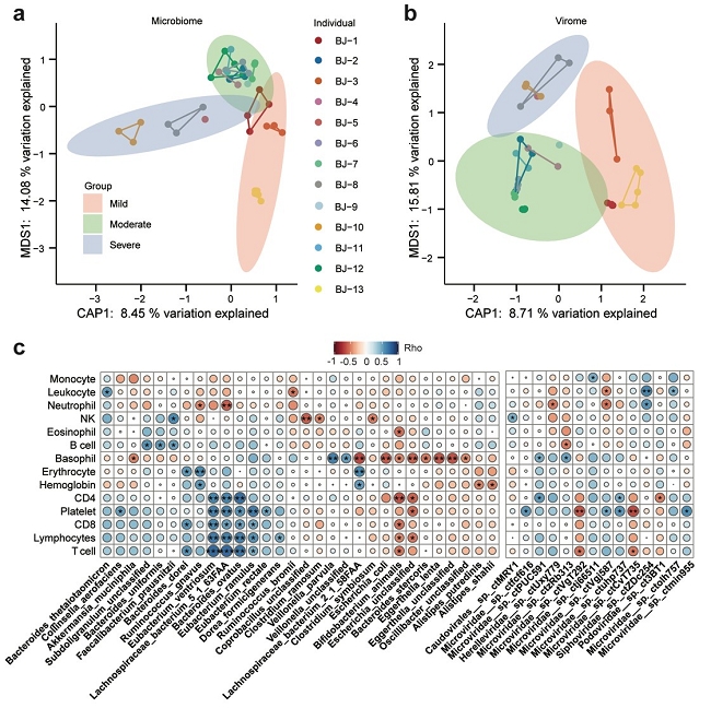
至此,作者以北京地区新冠患者为研究对象,分别采集了患者的粪便及咽拭子。然后,以健康人作为参照,分析了COVID-19患者的肠道病毒组和细菌组的动态变化。结果发现,与健康人相比,COVID-19患者的肠道病毒和细菌存在较大差异,主要表现为患者的肠道菌群多样性显著降低。同时,不同疾病严重程度的患者之间细菌或病毒的组成不同。与轻症相比,重症患者中的条件致病菌显著增多,但产丁酸菌显著下降。此外,作者也在SARS-CoV-2感染的小鼠模型中复制了这一发现,证实了SARS-CoV-2感染导致的病毒组差异和细菌组失调,并观察到感染过程中免疫/感染相关基因在肠道上皮细胞中的表达不同,可能解释了病毒组和细菌组的动态。

图1 健康人与COVID-19患者肠道病毒组组成及其差异

图2 肠道病毒组的多样性与COVID-19疾病严重程度显著相关,多种病毒与临床指标关系密切。
中国科学院微生物研究所王军研究员、解放军总医院第五医学中心杨鹏辉为本文的共同通讯作者。中国微生物研究所博士生曹佳宝、解放军总医院第一医学中心王铖、中国科学院微生物研究所硕士生张雨青、解放军总医院第五医学中心雷光林为该论文的共同第一作者。该研究得到了国家自然科学基金新冠病毒专项、中国科学院战略性先导科技专项、科技重点研发项目等多项资金的资助。
原文连接:https://www.tandfonline.com/doi/full/10.1080/19490976.2021.1887722
附件下载: